四川远成绿碳科技有限公司

联系
电话
18308167510
028-61811185
新闻资讯
News
关于印发《工业产品绿色设计指南(2026年版)》的通知



图片

工业和信息化部办公厅 国家发展改革委办公厅 教育部办公厅 生态环境部办公厅 市场监管总局办公厅关于印发《工业产品绿色设计指南(2026年版)》的通知

各省、自治区、直辖市及计划单列市、新疆生产建设兵团工业和信息化主管部门、发展改革委、教育厅(局)、生态环境厅(局)、市场监管局(厅、委),有关行业协会:

现将《工业产品绿色设计指南(2026年版)》印发给你们,请结合实际抓好贯彻落实。

工业和信息化部办公厅

国家发展改革委办公厅

教育部办公厅

生态环境部办公厅

市场监管总局办公厅

2026年4月1日


图片
图片
图片
图片
图片
图片
图片
图片
图片
图片
图片
图片
图片
图片
图片
图片
图片
图片
图片



《工业产品绿色设计指南(2026年版)》解读


为贯彻落实国务院办公厅《制造业绿色低碳发展行动方案(2025—2027年)》等要求,全面推行工业产品绿色设计,提高绿色产品供给能力,促进绿色消费,增强绿色发展动能,工业和信息化部联合国家发展改革委、教育部、生态环境部、市场监管总局印发《工业产品绿色设计指南(2026年版)》(以下简称《指南》)。工业和信息化部节能与综合利用司负责同志就《指南》出台的背景和意义、主要内容等进行了解读


一、《指南》出台的背景和意义是什么?

绿色设计也称生态设计,是面向可持续发展的设计理念和方法,旨在从源头设计阶段减少或控制全生命周期的资源消耗和环境影响。研究表明,产品生命周期80%的资源消耗和环境影响取决于设计阶段。欧盟早在2009年就颁布了《能源相关产品生态设计指令》,去年又进一步将该指令升级为《可持续产品生态设计法规》,将产品管控范围由能源相关产品扩大至欧盟市场上绝大多数产品。我国绿色设计推行工作起步于2013年,我部联合有关部门出台了《关于开展工业产品生态设计的指导意见》,鼓励和引导行业龙头企业开展绿色设计试点示范、标准研制、产品评价等方面工作,累计培育451家工业产品绿色设计示范企业,涌现出一批典型的绿色设计技术、模式和标志性产品,形成了近200项绿色设计产品评价标准。


为适应国内外绿色低碳发展形势新变化新要求,推动工业产品绿色设计工作由示范引领向全面推广转变,我们系统梳理总结前期试点示范中的典型经验做法,凝聚行业绿色设计共识,研究制定《指南》,指导产品研发人员践行绿色设计理念和方法,推广绿色设计解决方案,开发绿色产品,为经济社会发展全面绿色转型提供有力支撑。


二、《指南》的编制过程是怎样的?

2025年以来,选取汽车、工程机械、光伏、家用电器、包装、纺织等重点行业,组织开展专题调研,听取有关研究机构、行业协会、重点企业等专家、设计研发人员的意见建议,深入了解工业产品绿色设计推行的难点堵点。20253月,组织赛迪研究院、行业协会及有关专家,系统梳理总结绿色设计重点方向、典型应用,起草形成《指南》初稿。考虑到绿色设计涉及诸多领域、多个方面,就《指南》征求相关部委、地方工业和信息化主管部门、行业协会、相关企业意见,并按照要求完成政策文件相关审查评估。最终发布的《指南》是充分汇集各方意见并达成共识的结果。


三、《指南》的总体考虑是什么?

《指南》在做好与前期工作有机衔接基础上,突出转变思路、聚焦重点、分业指导,形成一批可全面推广的典型应用方案。主要有三方面考虑:


一是转变推行思路。即从重产品评价重设计方案转变。过去绿色设计工作主要面向的是产品,以评价为重点,《指南》则面向的是产品设计研发人员,以绿色设计的解决方案为重点。


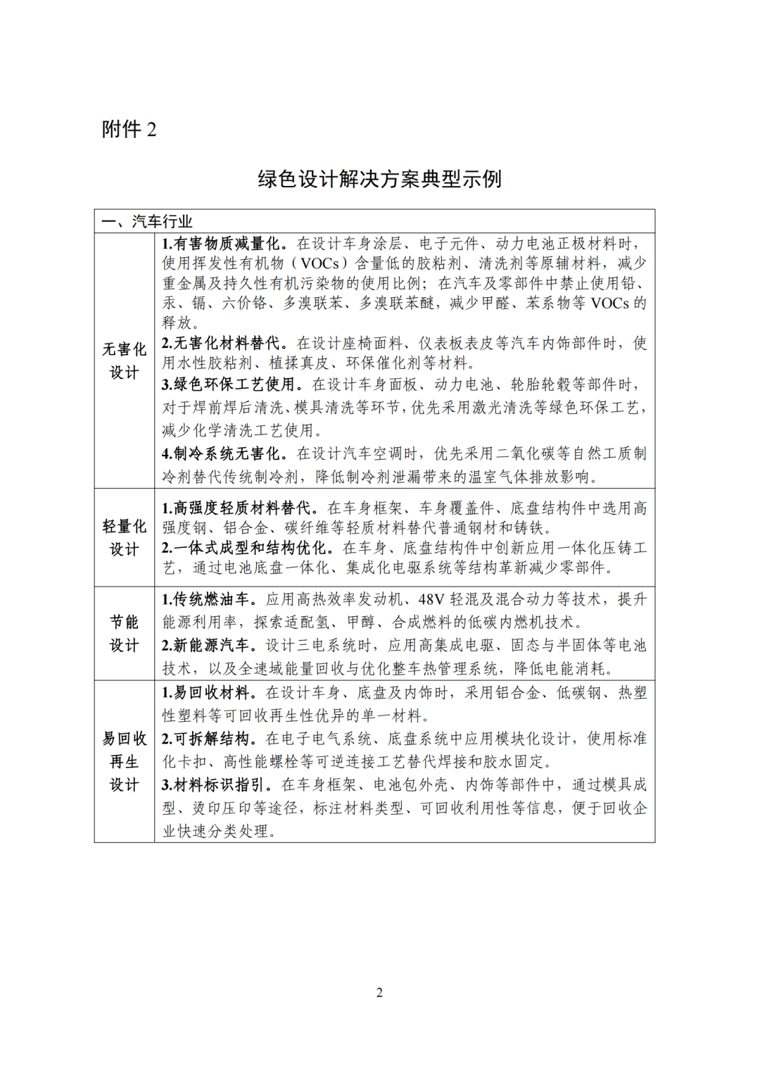
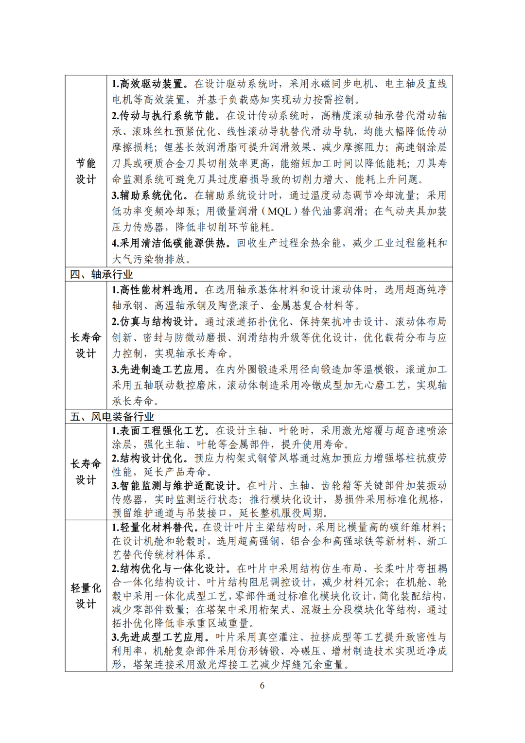
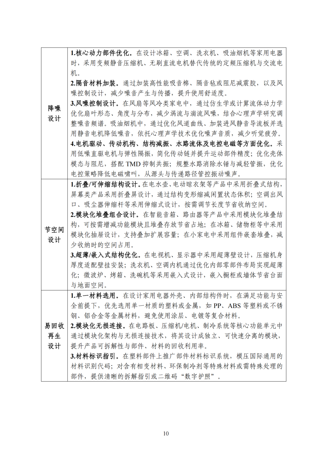
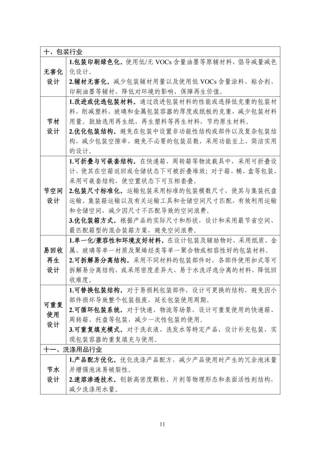
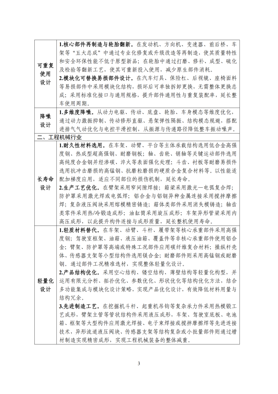
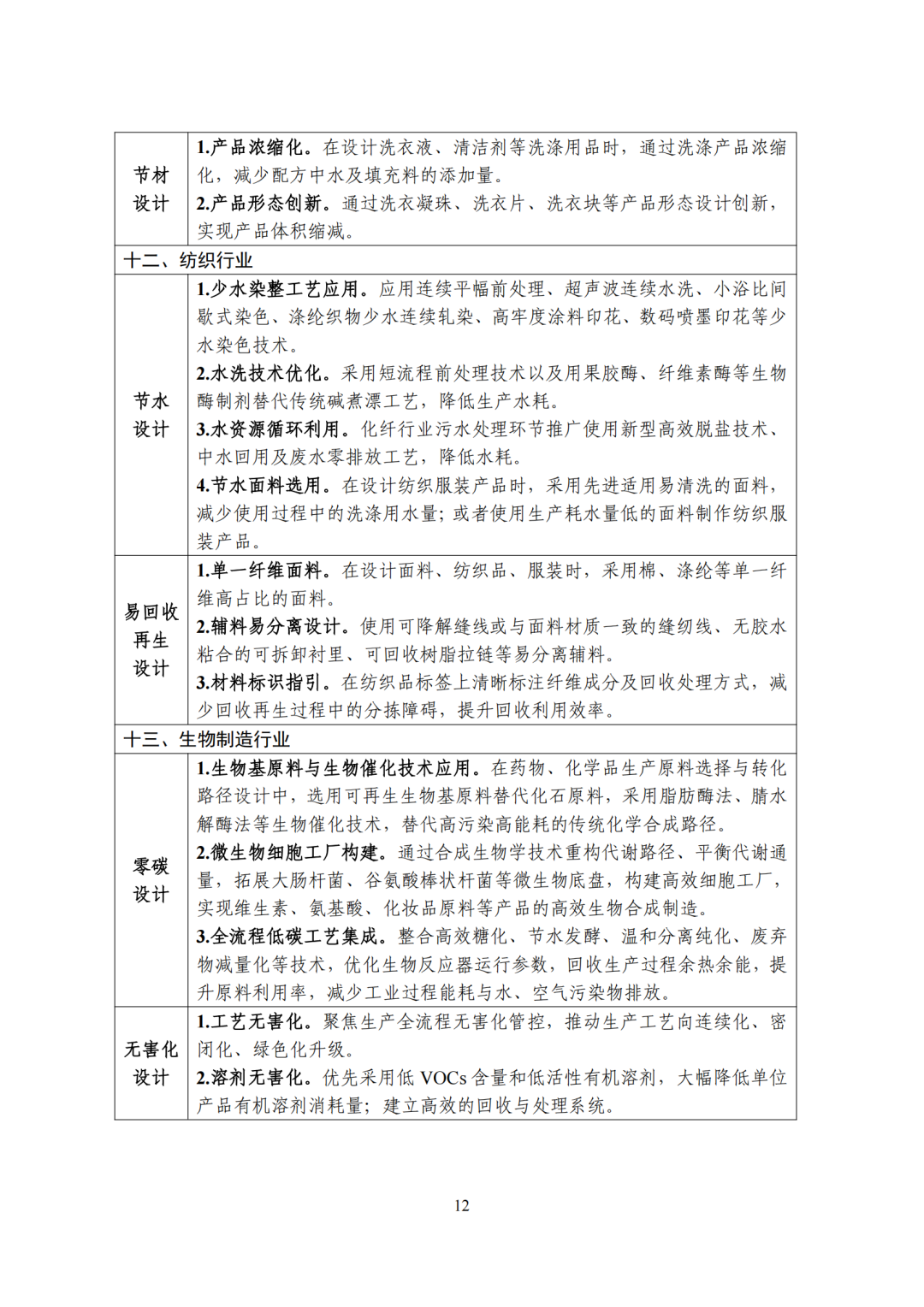
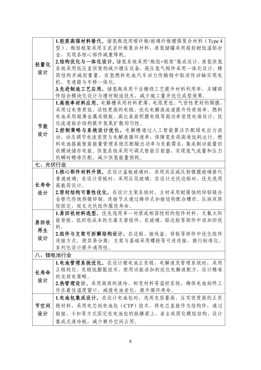
二是聚焦重点方向。绿色设计涉及产品全生命周期各环节,概念抽象、覆盖面广,为便于行业企业理解和推广,《指南》梳理总结了11个绿色成效明显、广泛形成共识的绿色设计方向。


三是推广解决方案。为进一步将11个绿色设计重点方向与行业实际应用紧密结合,突出分行业的指导性,《指南》以15个行业为典型示例,通过附件形式细化列举了126个解决方案。


四、《指南》主要包含哪些内容?

《指南》共四部分,包括总体要求、重点方向、应用实施和组织保障。


一是总体要求。按照产品全生命周期理论,提出绿色设计的内涵和要求。在实践中,聚焦11个绿色设计重点方向,结合重点行业需求,开发推广绿色设计解决方案,拓展典型应用场景,构建完善工业产品绿色设计体系架构,提升绿色产品供给能力,引领绿色消费。其中,在附件1中以图的形式展现了绿色设计体系架构,后续也将根据实际持续完善重点设计方向和行业典型应用。


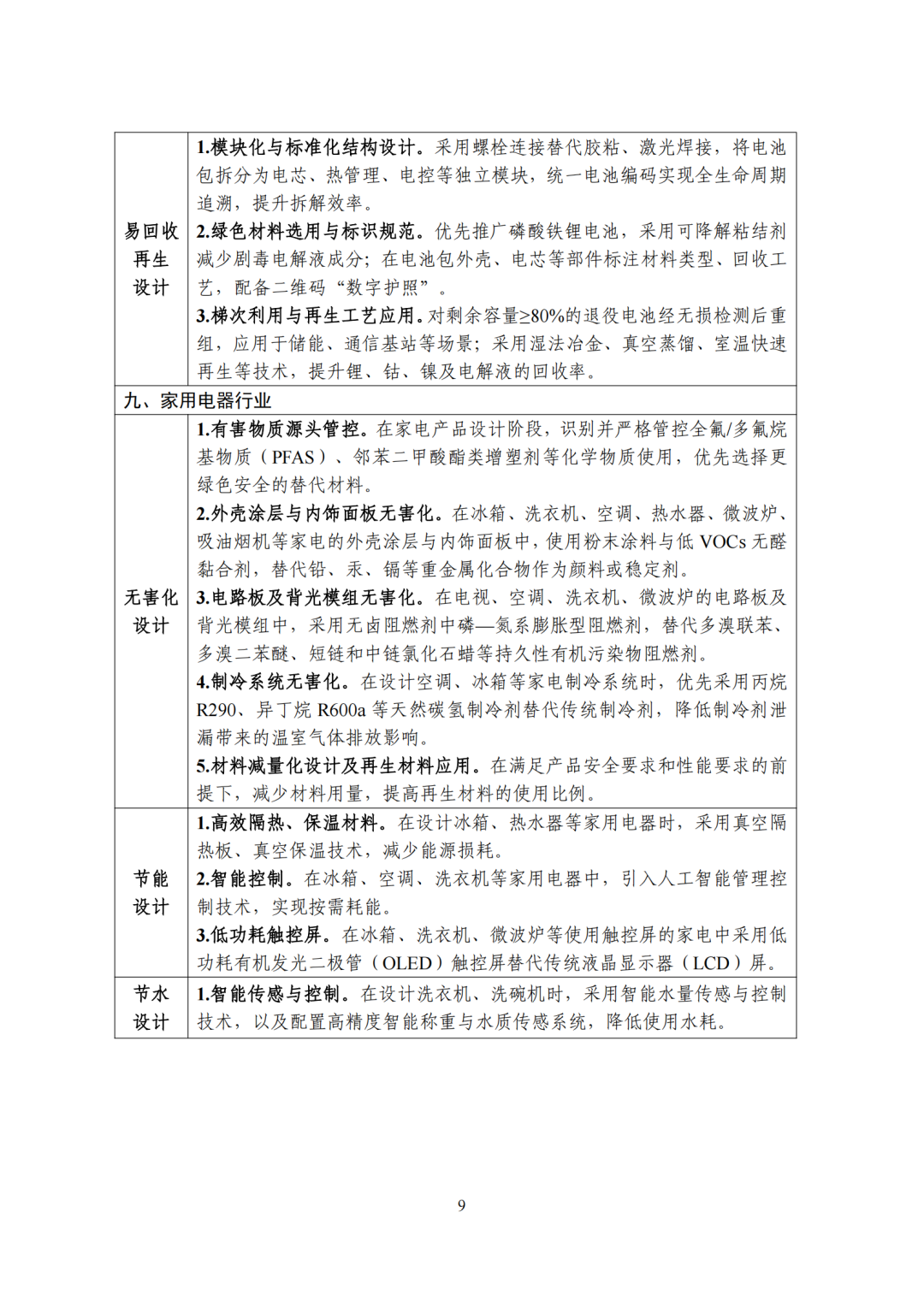
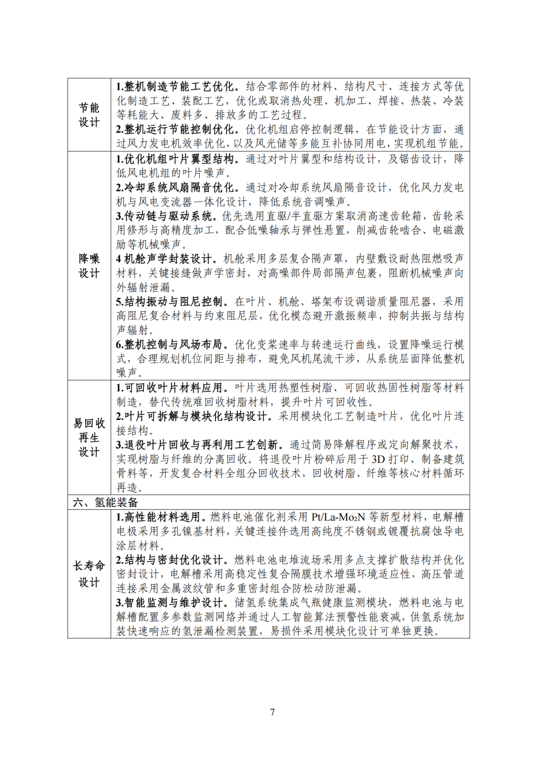
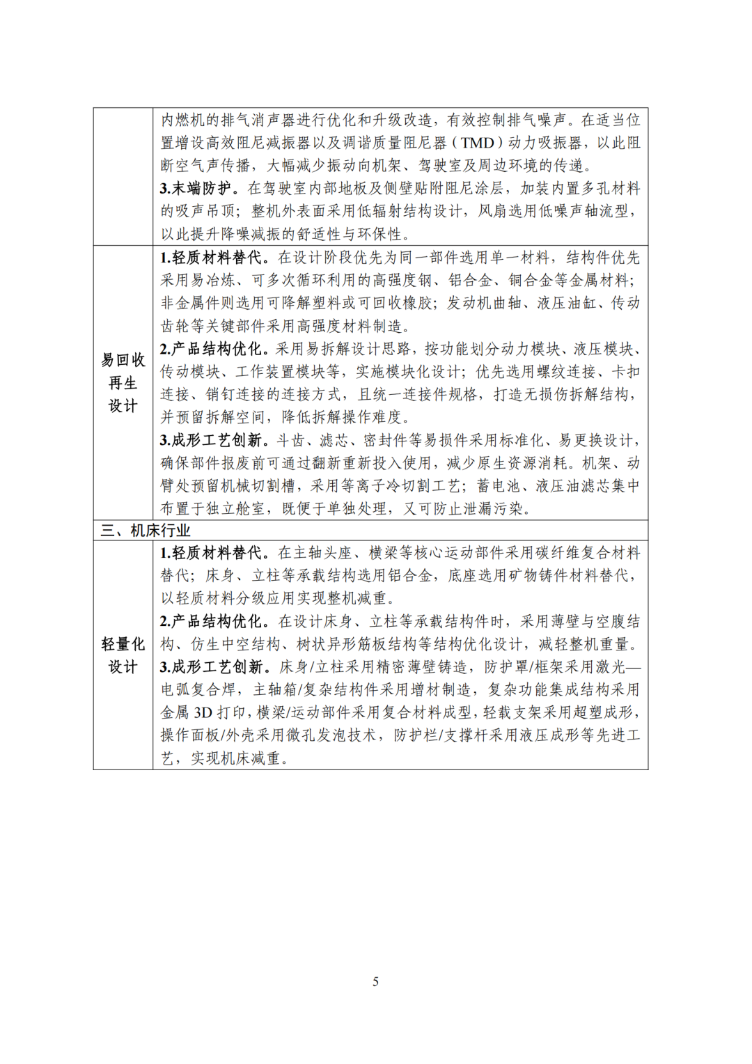
二是重点方向。《指南》总结了11个绿色设计方向和主要内容,分别是长寿命设计、无害化设计、轻量化设计、节能设计、节水设计、节材设计、降噪设计、节空间设计、易回收再生设计、可重复使用设计、零碳设计。


三是应用实施。围绕开发绿色设计解决方案、推进人工智能+绿色设计、制绿色设计标准、推广绿色设计标志性产品、加大绿色设计人才培养、深化国际交流与合作等方面提出具体实施举措。


四是组织保障。充分发挥地方工业和信息化、发展改革、教育、生态环境、市场监管部门以及行业协会、高校、科研院所、企业的作用,积极开展绿色设计相关的政策引导、标准制定、宣贯培训、产品开发等工作。


五、关于推动《指南》实施应用,下一步有何考虑?

工业和信息化部将会同国家发展改革委、教育部、生态环境部、市场监管总局等部门做好《指南》宣贯实施,加强统筹协调和政策保障,协同各行业主管部门结合本领域实际,高质量推进工业产品绿色设计,为推动重点领域绿色低碳转型提供有力支撑。


一是开展宣贯解读。《指南》发布后,我司将联合有关部委、地方工业和信息化主管部门、行业协会、重点企业,围绕工业产品绿色设计重点方向、绿色设计解决方案等开展形式多样的宣传推广活动。


二是加快落地推广。推动各地区、重点行业参照《指南》绿色设计的重点方向,开发技术先进、经济可行、供需适配的绿色设计解决方案。选择绿色设计亮点突出、市场认可度高、行业影响力大的产品,评估产品绿色设计价值,形成一批具有行业共识的绿色设计标志性产品。


三是完善配套支持。加强标准引领,建立绿色设计通则国家标准和重点行业技术要求的“1+N”标准体系,推动绿色设计有关国际标准制修订。加大人才培养,开展绿色设计相关学科建设,依托制造业人才支持计划、国家卓越工程师实践基地、现代产业学院和高技能人才集群培养计划以及职业竞赛等培育绿色设计人才。


图片来源:工业和信息化部节能与综合利用司