四川远成绿碳科技有限公司
联系
电话
18308167510
028-61811185
首页
关于我们
公司简介
服务领域
新闻资讯
公司新闻
行业新闻
公示公告
案例展示
碳资产开发部分
方法学开发/翻译
低碳/零碳会议
碳中和培训
招贤纳士
联系我们
联系方式
首页
关于我们
公司简介
服务领域
碳中和服务
碳排放权交易服务
碳资产管理服务
碳盘查咨询服务
碳核查审计服务
碳减排量(CCER)服务
绿色金融服务
企业用能权服务
合同能源管理服务
工商业购售电服务
新闻资讯
公司新闻
行业新闻
公示公告
案例展示
碳资产开发部分
方法学开发/翻译
低碳/零碳会议
碳中和培训
招贤纳士
联系我们
联系方式
新闻资讯
首页
新闻资讯
行业新闻
新闻资讯
News
公司新闻
行业新闻
公示公告
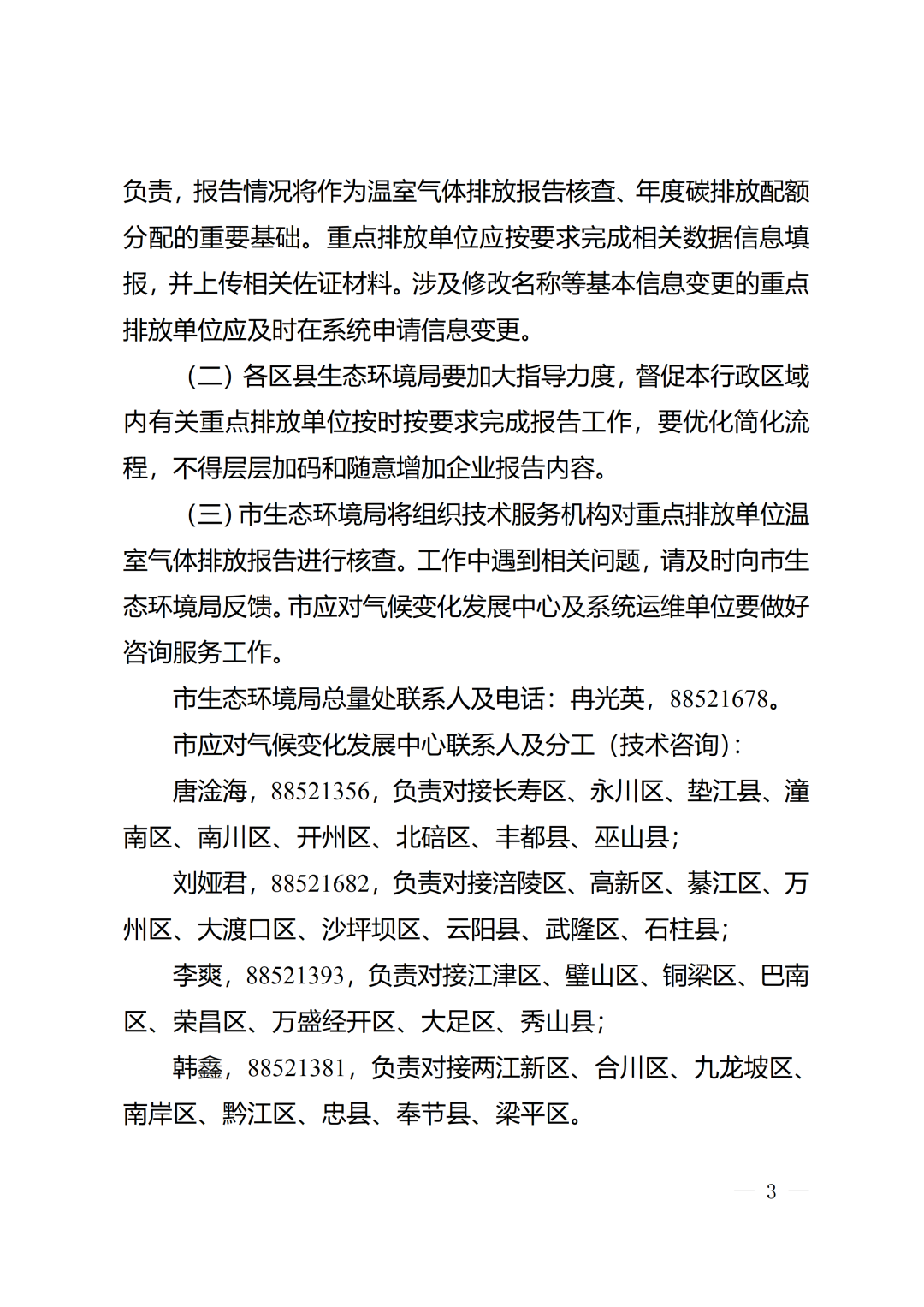
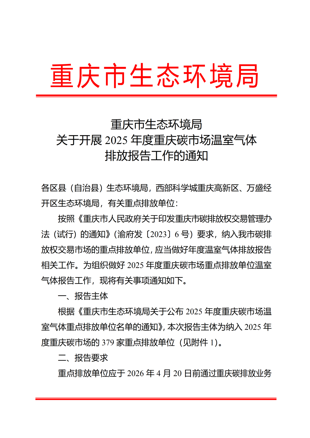
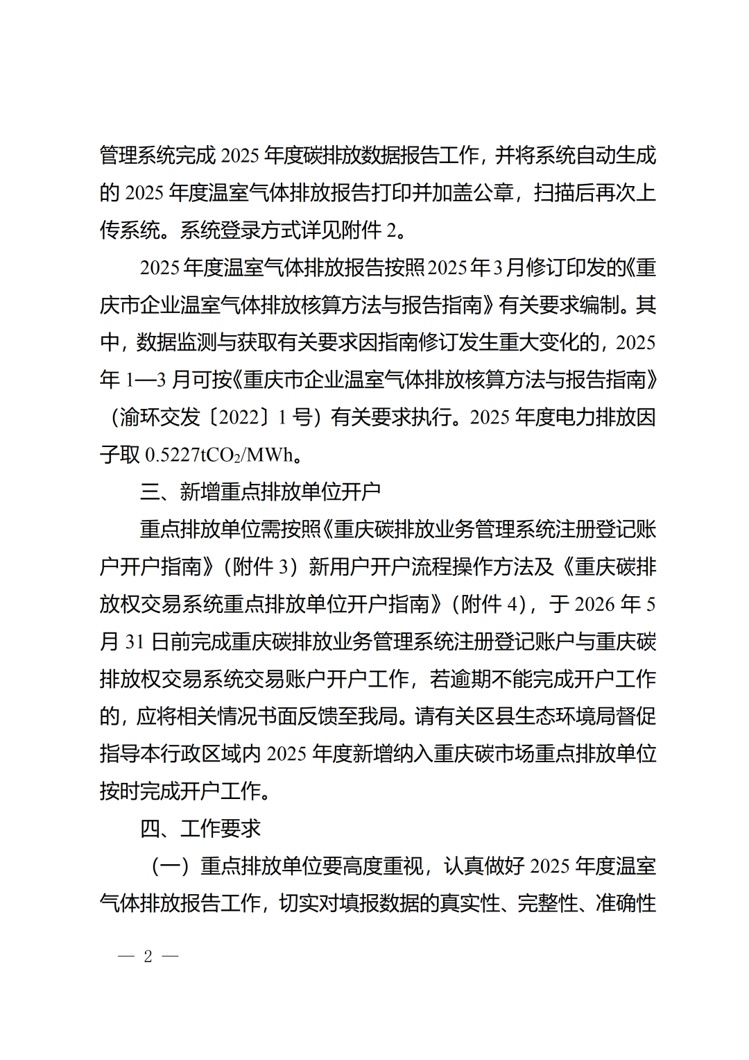
379家控排企业!关于开展2025年度重庆碳市场温室气体排放报告工作的通知
上一篇:
甘肃省人民政府办公厅关于培育建设零碳园区的意见
下一篇:
首批近130万吨碳票“上链” 福建三明碳票迈入数字化管理时代