四川远成绿碳科技有限公司

联系
电话
18308167510
028-61811185
新闻资讯
News
321家控排单位!天津市生态环境局关于做好2026年碳市场有关工作的通知



天津市生态环境局关于做好2026年碳市场有关工作的通知

津环气候〔2026〕8号

有关区生态环境局,各温室气体排放单位:

为落实碳排放权交易市场建设部署,做好温室气体排放管理工作,按照《碳排放权交易管理暂行条例》《碳排放权交易管理办法(试行)》《天津市碳达峰碳中和促进条例》《天津市碳排放权交易管理暂行办法》和《生态环境部办公厅关于做好2026年全国碳排放权交易市场有关工作的通知》(以下简称全国碳市场工作通知)等要求,现组织开展我市2026年温室气体排放报告、核查等工作,有关事项通知如下:

一、天津碳市场

(一)确定温室气体排放单位名单

全市工业行业以及货运港口、水上货物运输、航空货物运输、机场等行业2025年度温室气体排放量达到1万吨二氧化碳当量(综合能源消费量约0.5万吨标准煤)及以上的企业,其中纳入本市碳排放权交易市场的温室气体重点排放单位254家,其他排放单位67家。详见附件1。

(二)加强数据质量管理

1.编制报告和质量控制计划

各排放单位按照国家和本市技术规范要求(附件2),编制2025年度温室气体排放报告(以下简称年度排放报告)和数据质量控制计划。化石能源电力二氧化碳排放因子采用0.8273tCO2/MWh,并同步修订基准年排放量(2024年度单位产品履约排放量和2024年度履约排放量)。

排放单位通过合同能源管理形式或其他市场化交易形式购入自用的或自建光伏输出的非化石能源电力不计入净购入的电力量,应在年度排放报告“七、其他要说明的情况”中详细说明,并提供交易合同、结算发票、《绿色电力消费凭证》等支撑材料。

2025年度新增产品种类或新增生产设施的排放单位应在年度排放报告“七、其他要说明的情况”中详细说明相关情况,包括产能、产品产量、试运行及正式投产运行时间、生产负荷率、运行情况,温室气体排放量等,并提供立项文件及环评批复(或备案回执)等支撑材料。

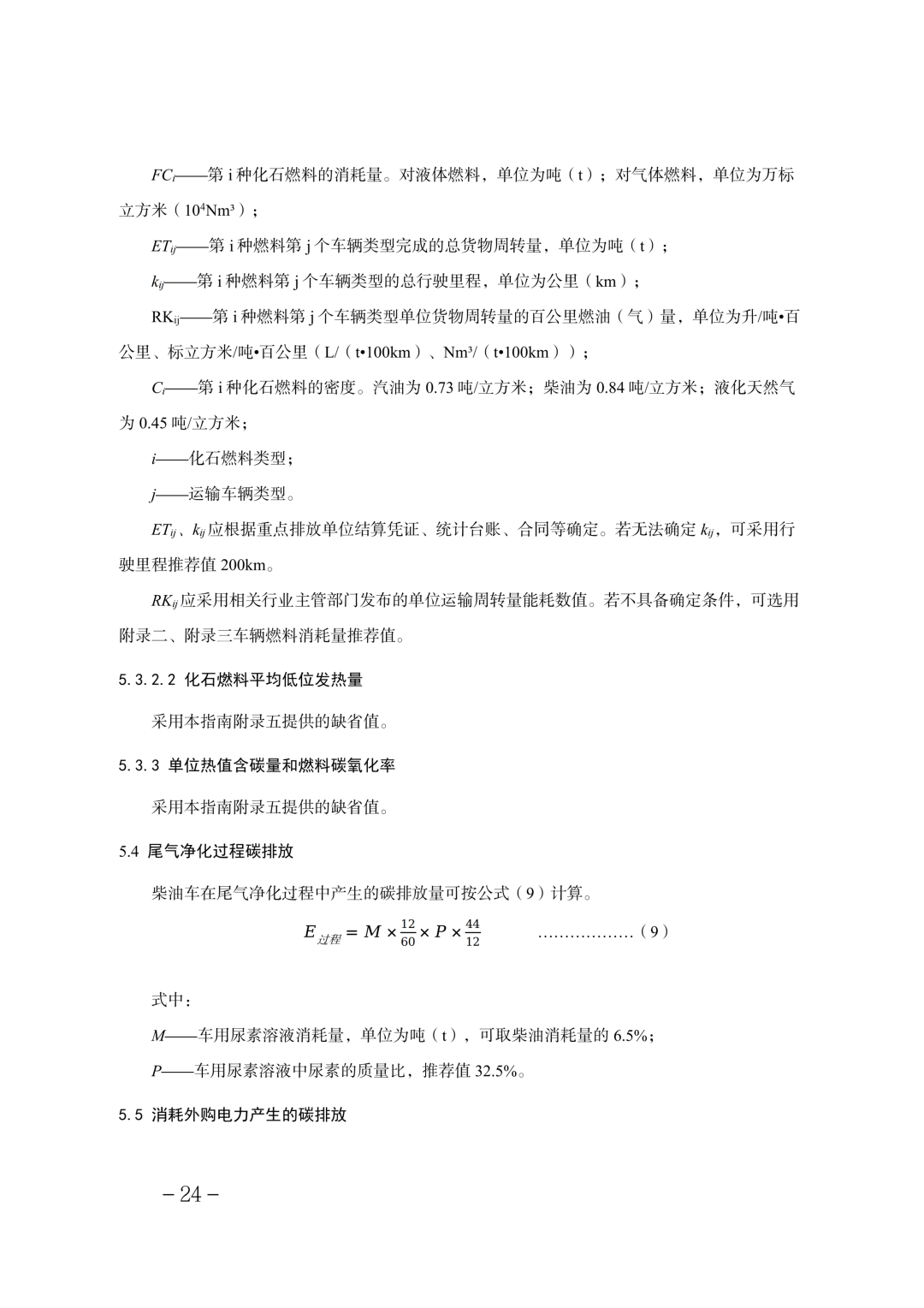
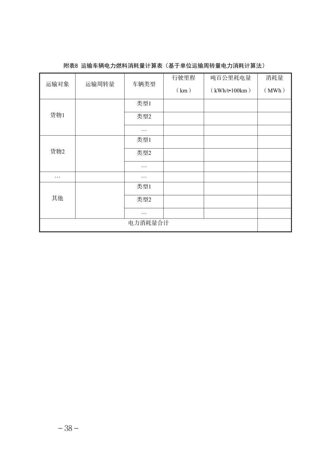
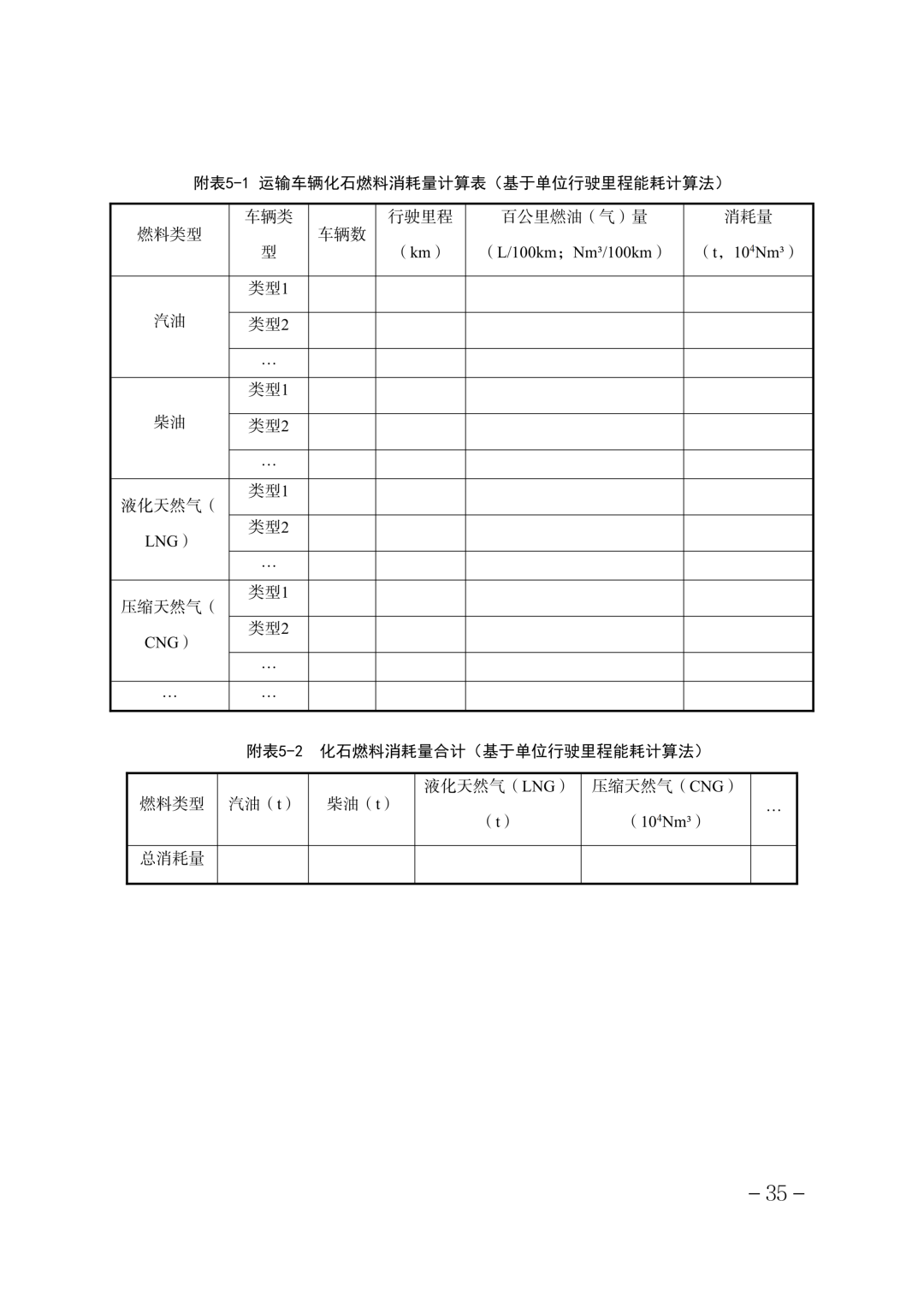
重点排放单位在2025年度运输活动中采用清洁能源或新能源汽车及机械(以下统称“车辆”)替代燃油车辆的,可按照《天津市温室气体重点排放单位清洁运输碳核算技术指南》(附件3),编制2025年度及基准年的清洁运输温室气体排放报告专章,并附支撑材料。市生态环境局将据此核查清洁运输碳减排量,并免费发放对应碳配额。

2.材料报送

重点排放单位将年度排放报告、数据质量控制计划及相关支撑材料于3月底前报所属区生态环境局。区生态环境局初步审核后,于4月10日前汇总报送市生态环境局。

其他排放单位将年度排放报告、数据质量控制计划及相关支撑材料于4月17日前报所属区生态环境局。区生态环境局初步审核后,于4月24日前汇总报送市生态环境局。

各排放单位提交年度排放报告和数据质量控制计划的盖章扫描件及可编辑电子版。相关支撑材料包括年度排放报告和数据质量控制计划所填内容的证明文件、原始记录和管理台账等。

3.配额调整申请

重点排放单位涉及配额调整的,根据配额分配方案,将配额调整申请表(盖章扫描件和可编辑电子版)及支撑材料,与年度排放报告一同提交。

(三)开展年度碳排放核查

1.核查组织

市生态环境局委托第三方技术服务机构对年度排放报告和数据质量控制计划开展技术审核并出具报告。支持技术服务机构开展远程和线上审核,减少现场核查工作。核查结果将及时告知排放单位。

2.核查结果确认

排放单位应及时确认碳核查结果,如有异议可在被告知核查结果之日起7个工作日内,向所属区生态环境局提交书面材料。区生态环境局核实后报市生态环境局并配合开展复核工作。

3.报送材料归档

排放单位在核查工作结束后,应及时将修改完善后的年度排放报告、数据质量控制计划、配额调整申请表(如涉及)及相关支撑材料等提交市、区生态环境局。

二、全国碳市场

(一)确定报告与核查工作范围

有关区生态环境局按照全国碳市场工作通知要求,于3月12日前确定石化、化工、建材(平板玻璃)、有色(铜冶炼)、造纸、民航行业2025年度企业名单,并录入全国碳市场管理平台(以下简称管理平台);于10月20日前确定发电、钢铁、水泥、铝冶炼行业2027年度重点排放单位名录并录入管理平台。

(二)报送年度温室气体排放报告

有关区生态环境局组织发电、钢铁、水泥、铝冶炼行业重点排放单位,以及钢铁(钢压延加工)、石化、化工、建材(平板玻璃)、有色(铜冶炼)、造纸、民航等重点行业企业,按照全国碳市场工作通知要求,于3月25日前通过管理平台报送2025年度温室气体排放报告及其补充数据核算报告。

(三)开展月度信息化存证和数据质量控制方案编制

有关区生态环境局组织发电、钢铁、水泥、铝冶炼行业重点排放单位按照相关技术规范,于每月结束后的40个自然日内,通过管理平台开展碳排放统计核算数据的月度信息化存证;于12月15日前通过管理平台完成2027年度数据质量控制方案制定。

其他工作按全国碳市场工作通知相关要求执行。

三、其他要求

有关区生态环境局要组织排放单位按时完成温室气体排放报告和数据质量控制计划、方案编制与报送,配合开展碳排放核查,完成全国碳市场和天津碳市场配额清缴等工作。积极参加碳数据质量管理、碳配额分配等专题培训,及时总结碳排放管理成效与案例。各排放单位要高度重视碳排放数据质量管理工作,按规范编制年度排放报告,如实准确上报有关数据和资料,及时完成核查不符合项的整改。

市、区生态环境部门要通过信息公开、集中培训、工作交流、帮扶指导等方式做好碳排放政策宣传解读。要将碳排放报告与核查、数据质量管理、配额清缴履约等纳入日常监督执法工作,严厉打击碳排放数据弄虚作假行为。

附件:1.2025年度天津碳市场温室气体排放单位名单

2.温室气体排放核算与报告技术规范清单

3.天津市温室气体重点排放单位清洁运输碳核算技术指南

2026年3月6日

(此件主动公开)

图片
图片
图片
图片
图片
图片
图片
图片
图片
图片
图片
图片
图片
图片
图片
图片
图片
图片
图片
图片
图片
图片
图片
图片
图片
图片
图片
图片
图片
图片
图片
图片
图片
图片
图片
图片
图片
图片
图片