四川远成绿碳科技有限公司

联系
电话
18308167510
028-61811185
新闻资讯
News
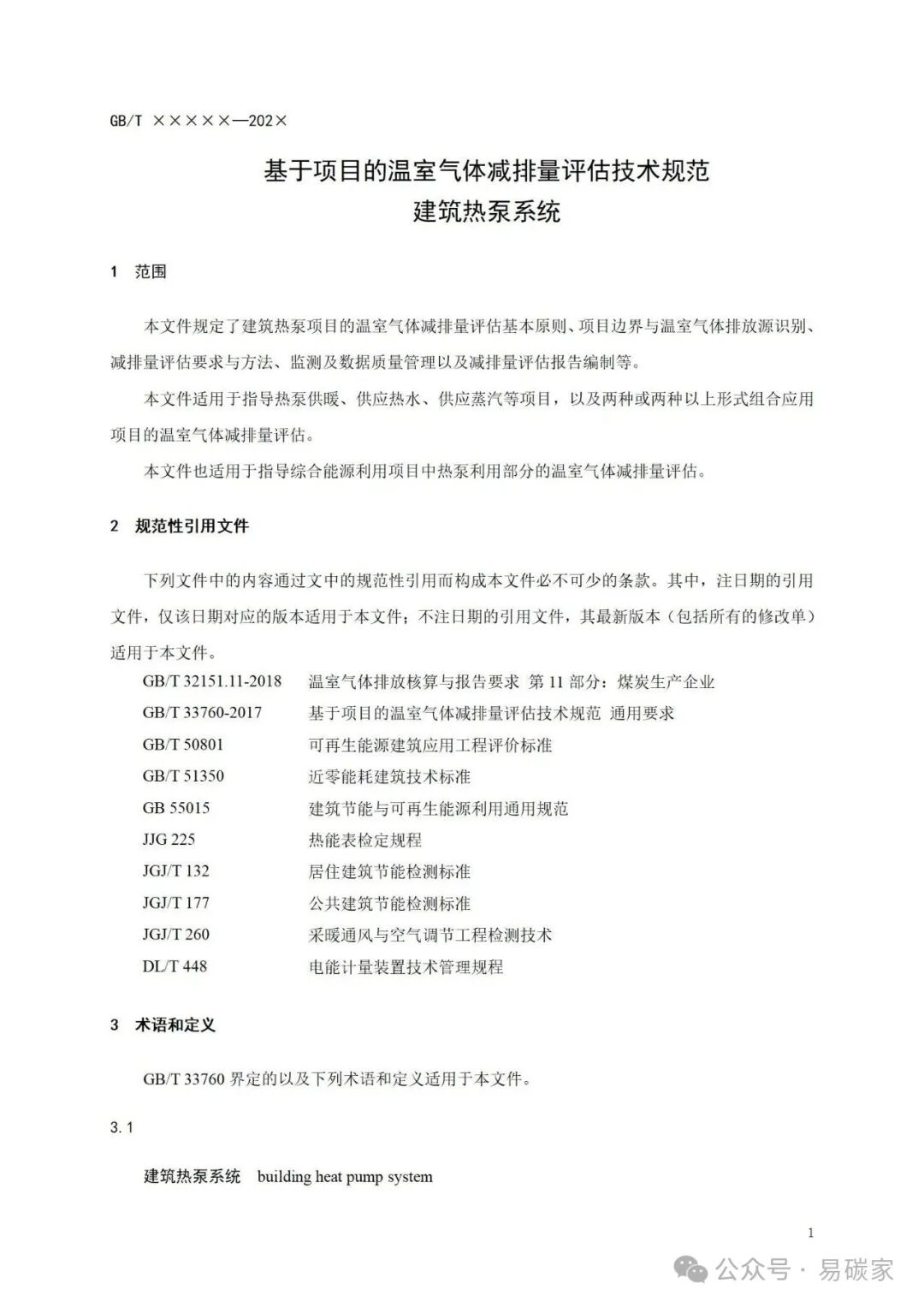
国家标准《基于项目的温室气体减排量评估技术规范 建筑热泵系统》公开征求意见



住房城乡建设部办公厅关于国家标准《基于

项目的温室气体减排量评估技术规范 建筑

热泵系统(征求意见稿)》公开征求意见的通知

根据《国家标准化管理委员会关于下达2024年碳达峰碳中和国家标准专项计划及相关标准外文版计划的通知》(国标委发〔2024〕58号),我部组织中国建筑科学研究院有限公司等单位起草了国家标准《基于项目的温室气体减排量评估技术规范 建筑热泵系统(征求意见稿)》(见附件)。现向社会公开征求意见。有关单位和公众可通过以下途径和方式提出反馈意见:

1.电子邮箱:jzrbxt@126.com。

2.通信地址:北京市北三环东路30号;邮政编码:100013。

意见反馈截止时间为2026年3月5日。

附件:基于项目的温室气体减排量评估技术规范 建筑热泵系统(征求意见稿)

住房城乡建设部办公厅

2026年1月27日

图片
图片
图片
图片
图片
图片
图片
图片
图片
图片
图片
图片
图片
图片
图片
图片
图片
图片
图片
图片
图片