四川远成绿碳科技有限公司

联系
电话
18308167510
028-61811185
新闻资讯
News
碳减排纳入政府投资基金投向指导评价!关于印发《政府投资基金投向评价管理办法(试行)》的通知

国家发展改革委关于印发

《政府投资基金投向评价管理办法

(试行)》的通知

发改财金规〔2025〕1753号

各省、自治区、直辖市、计划单列市和新疆生产建设兵团发展改革委:

为贯彻落实党中央、国务院决策部署,按照《国务院办公厅关于促进政府投资基金高质量发展的指导意见》(国办发〔2025〕1号)要求,根据《国家发展改革委等部门关于印发〈关于加强政府投资基金布局规划和投向指导的工作办法(试行)〉的通知》(发改财金规〔2025〕1752号)等有关规定,我们制定了《政府投资基金投向评价管理办法(试行)》。现印发给你们,请按照执行。

 

国家发展改革委

2025年12月31日

图片
图片
图片
图片
图片
图片
图片
图片
图片
图片
图片
图片
图片
图片
图片
图片
图片



一图读懂 | 政府投资基金投向评价管理办法(试行)

图片



专家解读文章之一 | 新规引导政府投资基金走向规范发展之路

近日,国家发展改革委会同财政部、科技部、工业和信息化部联合发布了《关于加强政府投资基金布局规划和投向指导的工作办法》(以下简称《工作办法》),国家发展改革委还同步出台了《政府投资基金投向评价管理办法》(以下简称《管理办法》)。两份文件有机衔接,标志着我国政府投资基金从粗放式管理向精细化管理转变,对于提升财政资金使用效益、引导社会资本、服务国家战略具有深远意义。

一、政策出台背景与总体导向

近年来,政府投资基金作为财政支出方式的重要创新,在撬动社会资本、支持创新创业、培育新兴产业、推动产业升级等方面发挥了积极作用。为构建更加科学高效的政府投资基金管理体系,2025年1月,国务院办公厅发布了《关于促进政府投资基金高质量发展的指导意见》(国办发〔2025〕1号,简称1号文件),提出政府投资基金管理要“突出政府引导和政策性定位,按照市场化、法治化、专业化原则规范运作”,要“完善分级分类管理机制,合理统筹基金布局,防止同质化竞争和对社会资本产生挤出效应”。

为落实好1号文件精神,国家发展改革委会同有关部门出台了《工作办法》和《管理办法》两份文件,旨在构建“规划先行、投向明确、评价科学、管理规范”的全链条管理体系。两项文件的总体导向是:强化战略统筹、聚焦政策目标、健全评价机制、提升运营效能。其核心思想是:推动政府投资基金从追求规模扩张转向注重质量提升和精准发力,确保其真正服务于国家重大战略和产业政策。

二、《工作办法》为政府投资基金绘制了精准的布局投向“路线图”

四部门联合出台的《工作办法》,是对政府投资基金投资行为的“事前谋划”和“事中指导”,明确了基金的投向,提出了正、负面清单,为规范基金投资行为、更加突出政策性导向作了细致规定。一是对政府投资基金投资行为提出了底线要求。《工作办法》明确了所有政府投资基金必须遵守的原则、禁止投资的行为,这对于防止政府投资基金偏离政策导向具有极强的约束力。二是允许各地因地制宜确定基金投资重点。为体现因地制宜发展新质生产力的要求,《工作办法》要求各地结合自身财力、产业资源基础等情况,制定各省政府投资基金的重点投资领域清单,以防止各地盲目跟风和低水平重复建设。

三、《管理办法》为政府投资基金构建了科学的投向评价“指挥棒”

与《工作办法》同步制定的《管理办法》,是对基金投向的“事后监管”,是适应新发展理念的要求,建立了一套突出基金投向政策取向评价、覆盖基金运营管理全流程、定量和定性相结合的评价体系。一是构建了多维度的评价框架。具体包括反映投资方向是否符合国家战略规划要求、是否有效弥补市场失灵、在支持早期科创企业等方面实际贡献的政策符合性指标,是否落实国家区域战略、反映重点投向领域契合度及产能有效利用情况的优化生产力布局指标,以及反映资金效能和管理人专业水平的政策执行能力指标。二是评价结果与应用刚性挂钩。将评价结果作为未来预算安排、基金存续调整、管理团队激励与问责的重要依据。对政策效益显著、运营良好的基金,可予以持续支持;对长期绩效不彰、偏离目标的基金,将采取约谈、整改等措施。这将从根本上建立起激励约束机制,倒逼基金管理机构牢记政策使命。

四、两项办法的协同效应与重要意义

两项文件一“规”一“评”,前后呼应,形成了系统完整的管理闭环。布局规划和投向指导所明确的重点方向与目标,是后续评价的核心依据与基准,体现了“以规划引领评价”。而评价的结果与经验,又能为未来基金布局和投向的优化调整提供实证参考和决策支持,实现“以评价反馈规划”。总体来看,两项办法的协同实施,对我国经济发展具有多方面的深远意义。

一是有利于提升财政资金使用效能。通过加强精准规划与科学评价,可确保财政资金精准投向关键领域,最大限度提升政策效果与资金效益。

二是有利于优化资本供给结构。两项办法有助于引导金融资源更精准地流向实体经济急需的领域,尤其是那些周期长、风险高、社会资本初期投入不足的环节,从而有效发挥政府投资基金“引导、补缺、撬动”的功能。

三是有利于促进基金行业规范健康发展。两项办法为政府投资基金的设立、运作与管理提供了明确制度规范与稳定预期,有利于吸引更多专业市场化管理机构参与,推动行业长期有序发展。

四是有利于推进国家治理现代化。两项办法是健全现代预算制度、创新宏观调控方式、落实国家战略在投资领域的重要举措,有助于提升国家治理体系和治理能力的现代化水平。

总之,《关于加强政府投资基金布局规划和投向指导的工作办法》和《政府投资基金投向评价管理办法》的出台,标志着我国政府投资基金进入了以“规范发展、提质增效”为特征的新阶段。通过强化布局规划的“导航仪”作用和投向评价的“指挥棒”功能,政府投资基金必将更好地肩负起服务国家战略、推动经济高质量发展的使命。(作者:刘国艳  中国宏观经济研究院经济所研究员)




专家解读文章之二 | 构建政府投资基金高质量发展新格局

为落实《国务院办公厅关于促进政府投资基金高质量发展的指导意见》(简称《指导意见》)关于“加强基金布局规划和投向指导”的要求,国家发展改革委于近期会同财政部、科技部、工业和信息化部联合发布了《关于加强政府投资基金布局规划和投向指导的工作办法(试行)》(简称《工作办法》),同时制定出台了《政府投资基金投向评价管理办法(试行)》(简称《管理办法》)。总体看,《工作办法》和《管理办法》的出台十分及时必要,其核心在于通过科学的顶层设计和有效的激励约束机制,引导政府投资基金进一步优化布局和投向,促使基金回归本源、服务战略、提升效能,从而在服务国家发展大局中发挥更重要作用。

一、加强基金投向指导的核心逻辑:从“有没有”到“好不好”的必然要求

政府投资基金作为引导财政资金与社会资本结合的重要载体,在吸引社会投资、优化资源配置、推动产业升级方面发挥了积极作用。然而,随着基金数量和规模的快速增长,一些深层次问题也逐渐显现:部分基金定位模糊,偏离了服务国家战略的政策性初衷,存在“泛化”和“异化”风险;一些地方基金投资领域交叉重叠,导致同质化竞争和资源内耗;少数基金运作不规范,异化为违规招商引资的工具,甚至变相增加地方政府隐性债务。这些问题不仅影响了政府投资基金的社会效益和经济效益,还可能对社会资本产生“挤出效应”,扭曲市场资源配置。因此,无论是四部门联合制定的《工作办法》,还是构建了政府投资基金投向评价指标体系的《管理办法》,出台都正当其时其主要目的在于推动政府投资基金的发展从追求数量和规模的“有没有”,转向注重质量和效益的“好不好”,促进我国政府投资基金高质量发展。具体到《工作办法》和《管理办法》,其核心理念和管理逻辑主要体现在以下三个层面:

(一)突出基金的政策性定位,确保“投得准”

《指导意见》明确,政府投资基金的发展定位是:聚焦重大战略、重点领域和市场不能充分发挥作用的薄弱环节,吸引带动更多社会资本,支持现代化产业体系建设,加快培育发展新质生产力。

《工作办法》第二条进一步明确,政府投资基金应当“突出政策性定位”,其根本任务是“有力有效支持重大战略、重点领域和市场不能充分发挥作用的薄弱环节”。这从根本上厘清了政府投资基金与纯市场化基金的本质区别。政府投资基金不是追求短期财务回报的逐利工具,而应立足于服务国家长远发展战略,盈利不是第一目的,产业发展与投资引导更为重要。国家发展改革委通过明确的投向引导(《工作办法》第四条),指导政府投资基金将投资焦点锁定在国家最亟需的领域。

为更好的发挥政府投资基金的引导作用,形成资金合力、实现政策目标,《工作办法》第七条和第八条对国家级基金与地方基金的功能定位和重点投资方向也进行了梳理,提出国家级基金要“立足全局”“抓大放小”,聚焦跨区域、关键领域的示范引领;地方基金则需“找准定位”“因地制宜”,支持本地特色优势产业和中小企业。这种分级分类、协同发展的思路,旨在构建一个央地协同、优势互补的政府投资基金高质量发展格局,促进优化全国生产力布局,避免“一哄而上”和低水平重复建设。

(二)划定行为红线,确保“投得稳”

风险防控是政府投资基金规范健康发展的生命线。《工作办法》第六条以负面清单形式,明确列出了政府投资基金的禁止类投资行为,包括不得通过名股实债变相增加地方政府隐性债务、不得从事规定以外的公开交易类股票投资、不得从事期货等衍生品交易、不得对外担保、不得开展承担无限责任的投资等。这些条款为政府投资基金运作划定了清晰、不可逾越的“红线”,是防范金融风险和地方债务风险的关键防火墙,确保政府投资基金运作的规范与安全。

(三)建立评价闭环,确保“投得好”

《管理办法》及其配套的指标体系,构建了一套覆盖“募、投、管、退”全流程的动态评价与反馈机制。这不仅是简单的考核,更是引导政府投资基金持续优化投资行为的管理工具。评价结果直接与激励约束措施挂钩(《管理办法》第九条、第十条):对评价结果排名靠前的基金,将在项目推介、融资支持、合作参股等方面给予倾斜;对评价结果靠后或存在负面行为的基金,则将面临约谈、通报、调整出资和管理费等约束措施。这套“奖优罚劣”的机制,将政策导向有效传导至基金管理机构,驱动其不断提升专业能力和投资效率,最终实现财政资金“四两拨千斤”的放大效应和战略目标的有效达成。

二、投向评价具体标准:成熟精准,可操作性强,指导作用明显

在综合考虑各部门建议并吸收业界和专家意见的基础上制定的《工作办法》和《管理办法》,总体上成熟精准,具有较强的可操作性,指导作用明显。

(一)文件结构清晰,管理要求系统

四部门联合制定的《工作办法》,从政府投资基金的设立方案、投资方向、负面清单、国家基金与地方基金的战略定位、政府部门对政府投资基金投资方向的指导方式、投向评价工作的具体实施等方面提出了规范性要求与指导。

《管理办法》提出了对政府投资基金进行投向评价的具体工作要求,明确了投向评价的上位法依据、责任部门、评价对象、时间要求、评价指标的主要内容、评价结果的应用、扶优限劣、统筹协调等重要问题,系统性的构建了投向评价管理的工作框架。

关于投向评价具体指标,是业界最关心、最常用,需要逐项执行、反复查阅的内容,且亦是未来可能需要总结经验、适时优化的内容,《管理办法》以附件形式,系统列示了政府投资基金投向评价指标体系,科学实用,清晰明了。

以上两个办法与一个指标体系,使《指导意见》关于“加强基金布局规划和投向指导”的要求落地生根,系统且清晰。

(二)评价指标体系科学,导向精准

投向评价指标体系是进行投向指导最有利的抓手,此次投向评价与指导办法确定的评价指标体系,在广泛听取各方意见的基础上,力求科学、精准。

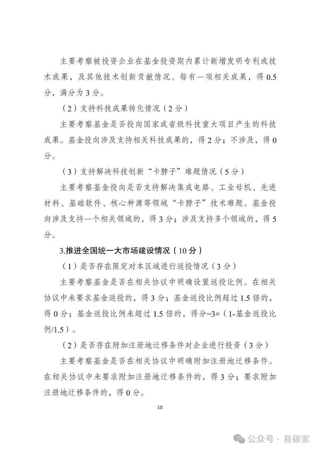
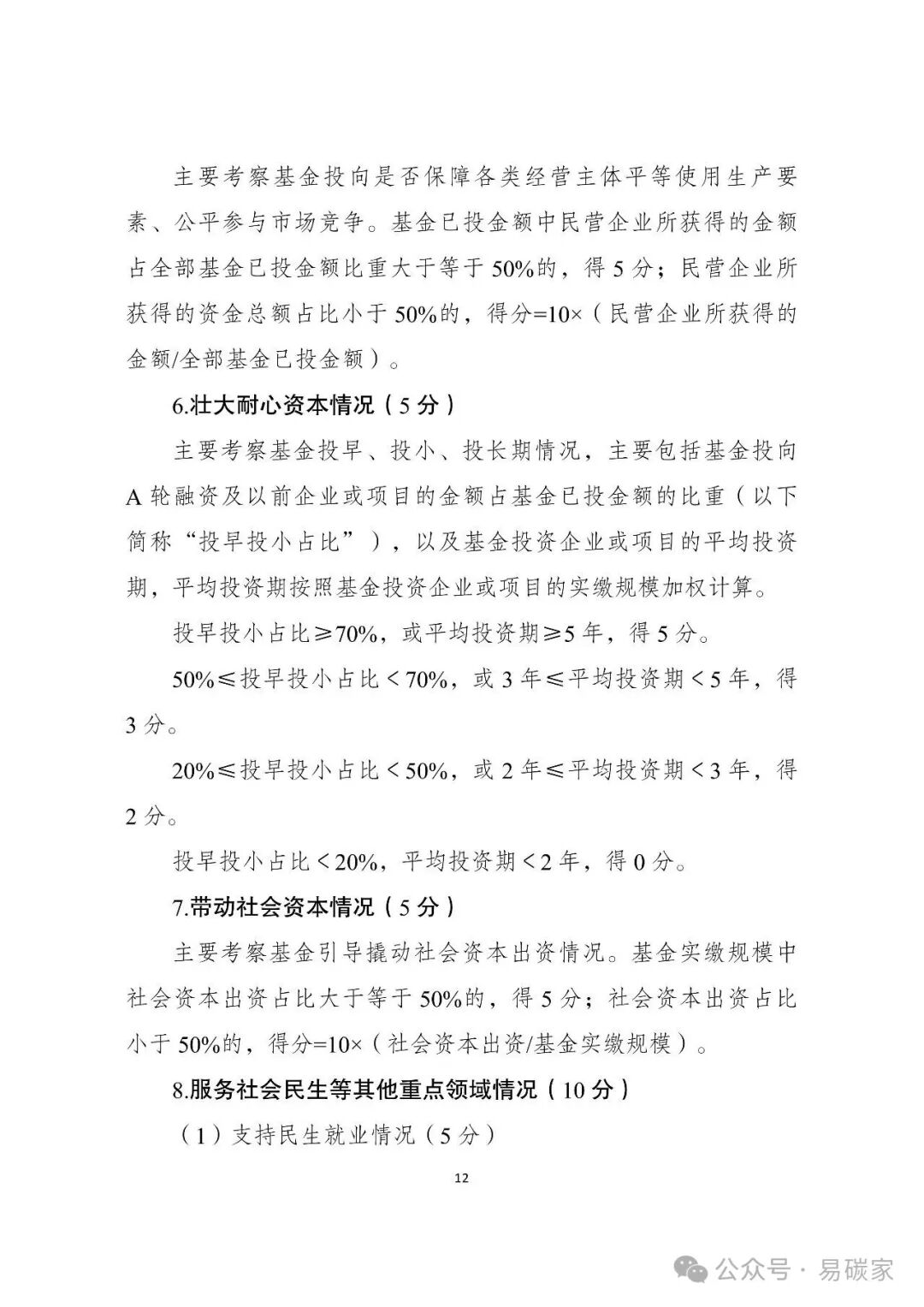
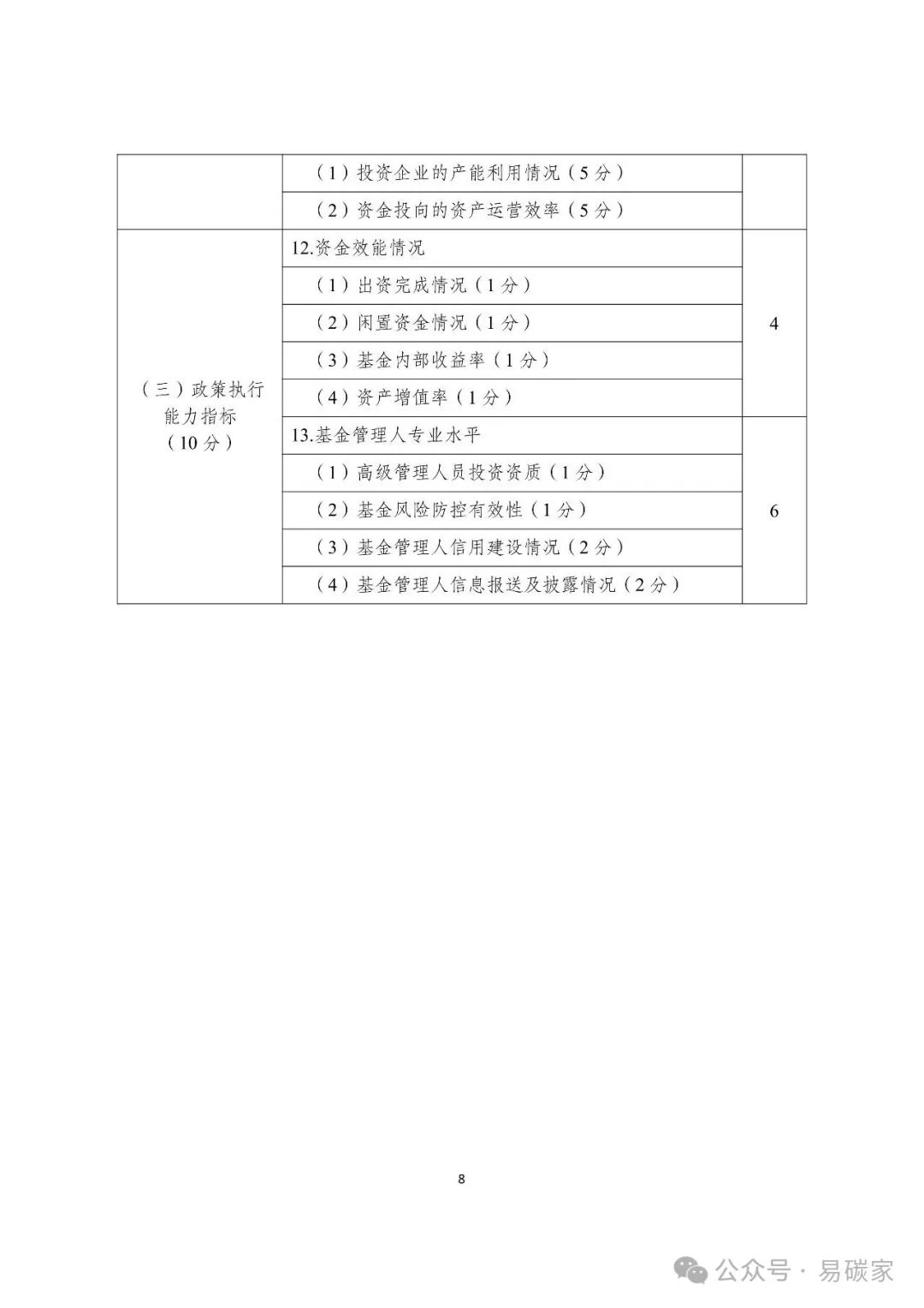
指标设置上,共设置三个一级、13个二级指标。三个一级指标是政策符合性指标、优化生产力布局指标、政策执行能力指标。其中,政策符合性指标下设支持新质生产力发展情况、支持科技创新和促进科技成果转化情况、推进全国统一大市场建设情况、支持绿色发展情况、支持民营经济发展和促进民间投资、壮大耐心资本情况、带动社会资本情况、服务社会民生等其他重点领域情况8个二级指标;优化生产力布局指标下设落实国家区域战略情况、重点投向领域契合度、产能有效利用情况3个二级指标;政策执行能力指标下设资金效能情况、基金管理人专业水平2个二级指标。为使指标体系指导性、实用性更强,还在7个重要的二级指标下设20个3级指标。

分值标准上,评价指标体系分别就一、二、三级指标设置了明确的分值标准,既增强了可操作性,又更好的发挥了重点事项的引导作用。例如,政策符合性一级指标分值为60分,突出了政府投资基金的政策定位;优化生产力布局一级指标分值为30分,与政策符合性一级指标合计分值达到90分,旗帜鲜明的以绝对高比例的分值权重突出了政府投资基金的政策导向和全面贯彻新发展理念的战略定位。

指标说明和计算方法上,评价指标体系对各个一级、二级、三级指标均作了详细说明,对评分标准进行了详细解释,使各指标的评价具有非常强的可操作性,使投向评价具有非常清晰的指导作用。

(三)管理流程闭环,责任主体明确

《工作办法》构建了从“设立评估”到“信用信息登记”再到“分级管理”的完整管理闭环。

一是设立评估。《工作办法》第十条规定,基金设立过程中,发起部门应就投向领域征求同级发展改革部门意见,发展改革部门需出具是否符合国家产业政策的意见,这从源头上加强了准入管理。

二是信用信息登记。《工作办法》第十二条要求所有政府投资基金必须在指定系统完成信用信息登记,确保信息的统一归集和动态更新,为后续评价和监督提供数据基础。

三是分级管理。《工作办法》第九条要求省级发展改革部门牵头制定本省“重点投资领域清单”并报国家发展改革委备案。这一规定既赋予地方结合自身禀赋制定具体投向目录的灵活性,又通过备案机制确保地方规划与国家宏观导向的一致性,实现中央与地方的协同管理。

三、总结与展望:迈向高质量发展的新起点

根据《指导意见》的部署,国家发展改革委牵头出台《工作办法》和《管理办法》,对政府投资基金进行布局规划和投向指导,并同步废止不再匹配的规范性文件,这是落实《指导意见》的重要举措,是引导基金行业高质量发展的“行动指南”,将与《指导意见》一并推动政府投资基金迈向高质量发展阶段。

但要清醒认识到,政策的成功,关键在于后续的落地执行与动态优化。一方面,需要各级发展改革部门及相关行业主管部门加强协同,确保政策精神不折不扣地传导至每一支政府投资基金,评价工作要做到公正、透明、有据可依。另一方面,政府投资基金的管理机构必须主动适应新规,深刻理解其政策内涵,将支持国家战略、优化生产力布局、规范运作、提升效能等要求,内化为投资策略和日常管理的核心准则。

在这套科学、严谨的政策框架引导下,各级政府投资基金能够真正成为服务国家战略的“战略资本”、支持科技创新的“耐心资本”、推动产业升级的“智慧资本”。通过优化布局、精准投向、规范管理、提升效能,政府投资基金必将在加快建设现代化产业体系、培育和发展新质生产力、推动经济社会高质量发展的宏伟征程中,书写更加辉煌的篇章。(作者:单福,海南君顾数科研究院院长;刘乃进,国浩律所高级合伙人)